文字サイズ
標準→大
大→標準
交通アクセス
お問い合わせ一覧
Menu
防災情報図
広報資料
報道発表資料
業務統計資料
入札情報
お知らせ
入札見積者心得書
様式(入札書、見積書、報告書等)
【公募】調達にかかる公募案件
【公募】船舶の修繕に関する技術審査について(公募)
一般競争参加資格のご案内
公共調達の適正化に基づく情報の公表
随意契約公表
調達関連情報
一般競争参加資格(建設工事等)有資格者名簿の公表
他省庁・他機関へのリンク
指名停止措置状況
交通アクセス
お問い合せ先一覧
本部/保安部署等からのお知らせ
海の安全情報
海洋に関する情報
118番とは
業務統計資料
入札情報
広報資料
入札情報
お知らせ
入札見積者心得書
様式(入札書、見積書、報告書等)
【公募】船舶の修繕に関する技術審査について(公募)
一般競争参加資格のご案内
公共調達の適正化に基づく情報の公表
随意契約公表
調達関連情報
一般競争参加資格(建設工事等)有資格者名簿の公表
他省庁・他機関へのリンク
指名停止措置状況
広報資料
本部/保安部署等からのお知らせ
お知らせ
第四管区の紹介
図画コンクール
イベント情報
採用情報
情報公開について
進路警戒等業務、工事作業等の警戒業務について
津波防災の情報
海の安全情報
伊勢湾などの交通ルール
海の交通教材など
マリンレジャー教材など
安全推進マリーナ
海のヒヤリハット事例
事故が伝えるメッセージ(船の事故)
事故が伝えるメッセージ(人の事故)
海の道しるべ(灯台、ブイなど)
海の安全情報メール
管内の保安部署等
名古屋海上保安部からのお知らせ
四日市海上保安部からのお知らせ
尾鷲海上保安部からのお知らせ
鳥羽海上保安部からのお知らせ
中部空港海上保安航空基地からのお知らせ
三河海上保安署からのお知らせ
衣浦海上保安署からのお知らせ
第四管区海上保安本部ホーム
本部/保安部署等からのお知らせ
お知らせ
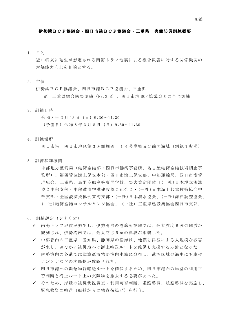
「関係機関の連携による実働防災訓練」を実施!「四日市港」で南海トラフ地震を想定した防災訓練により速やかな対応力と関係機関の連携強化に繋げる
ツイート
「関係機関の連携による実働防災訓練」を実施!「四日市港」で南海トラフ地震を想定した防災訓練により速やかな対応力と関係機関の連携強化に繋げる
カテゴリ
お知らせ
第四管区の紹介
図画コンクール
イベント情報
採用情報
情報公開について
進路警戒等業務、工事作業等の警戒業務について
TOPへ
第四管区海上保安本部 名古屋市港区入船2-3-12(名古屋港湾合同庁舎別館)
TEL:052-661-1611
このサイトについて
個人情報に関する取扱について
サイトマップ